【退保證金公告】114學年度第1學期-秘笈處方達陣課程-飛向職場: 空服&地勤英文不NG 保證金領取時間為即日起至114年12月26日(五) 17:00
發布日期 2025-12-09 13:49:00
親愛的同學你好:
感謝您報名本學期由LDCC辦理的達陣系列課程。
飛向職場: 空服&地勤英文不NG已於114年11月28日圓滿結束,謝謝您這學期的參與!
飛向職場: 空服&地勤英文不NG已於114年11月28日圓滿結束,謝謝您這學期的參與!
114(1)達陣系列課程之保證金,將於即日起至114年12月26日(五) 17:00開放領取。(請避開週間12:00~13:00,中午休息時間不開放領取。)
1. 親領保證金退費時,請出示114-1報名課程之「注意事項暨收據」或學生證/身份證,以利中心查核身份;無收據或是學生證/身份證者,中心恕不辦理退款。
2. 如因個人原因須請他人代領,代領人須出示(1)被代領人之「注意事項暨收據」或其學生證/身份證,以及(2)代領人之學生證/身份證;無法出示收據或是雙方學生證/身份證者,中心恕不辦理退款,以避免金錢糾紛。
3. 若因他人代理領取保證金而事後未收到保證金,本中心恕不代為追究責任或重複退款。
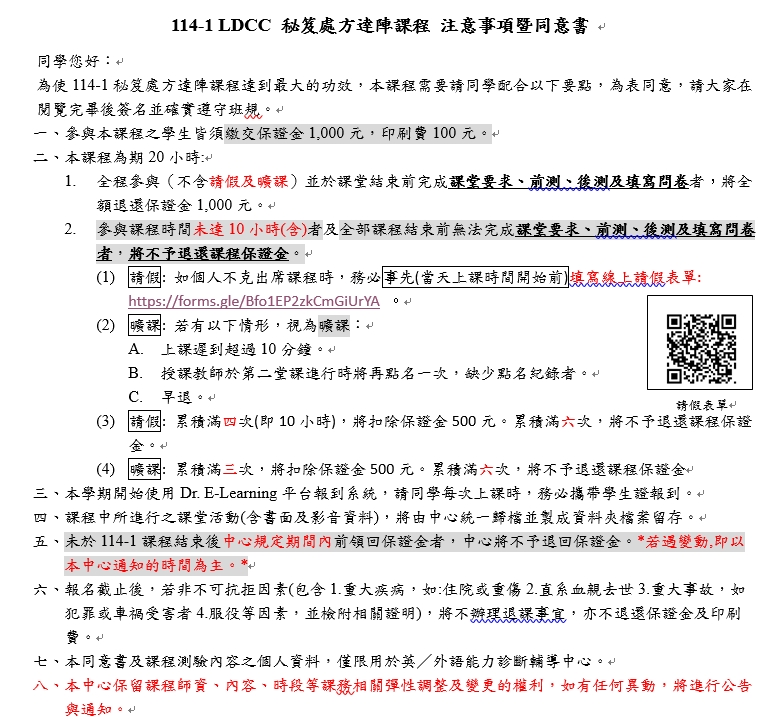
*此資訊已同步透過email通知所有報名課程之同學,保證金領取條件及扣費標準皆同開課前簽屬之同意書內容。(請參考附圖)*

若因個人未讀取email、公告,或因特殊原因無法配合領取時間也未即時與本中心聯繫,導致錯過領取時程,實屬個人疏失,本中心恕不退款。
英/外語能力診斷輔導中心 敬啟 2025.12.9


